合眾圖書館同人收藏、整理“趙爾巽遺稿”的往事
一
后人論及趙爾巽,很容易聯想到他主持編纂《清史稿》的故事,可能還會記起他在日俄戰爭后期出任盛京將軍,折沖樽俎于兩大外強間,最終在辛亥革命后下野、隱居青島的往事。多年來,學界同仁在研究趙爾巽時,非常重視其信函、電報和奏折,其私人檔案以縮微膠卷的形式收錄于中國第一歷史檔案館藏“趙爾巽全宗檔案”(以下簡稱“一檔館藏趙檔”)中??梢哉f,細致考索“一檔館藏趙檔”業已成為研究趙爾巽的關鍵途徑。
關于“一檔館藏趙檔”,李鵬年先生曾撰寫《趙爾巽全宗檔案概述》一文,介紹了這批檔案的源流情況:“趙爾巽檔案,據說是由趙爾巽的后人保存下來,解放后交給國家。一九六三年四月由山東省檔案館移交中央檔案館明清檔案部,現由中國第一歷史檔案館收藏”(李鵬年:《趙爾巽全宗檔案概述》,中國第一歷史檔案館編:《明清檔案論文選編》,北京:檔案出版社,1985年,第406-430頁)。由此可知,“一檔館藏趙檔”源自后人捐贈,最初藏于山東省檔案館。此外,作者還提到:“現在的趙爾巽全宗檔案,不是趙爾巽在各任時期的全部檔案,因而,也不一定能夠反映趙爾巽的全部歷史活動”,提示讀者關注“一檔館藏趙檔”之外尚不為人知的趙爾巽文獻。
筆者在上海圖書館查閱近代文獻時,偶然發現一批館藏“趙爾巽遺稿”,這批遺稿總頁數超過一萬頁,幾乎可以視作“一檔館藏趙檔”之外的另一股文獻源流。這批“趙爾巽遺稿”共有6種:(1)《趙尚書電稿》,稿本,總76冊,共4616頁,索書號:T28143-218;(2)《盛京軍署機密函電稿》,稿本,總9冊,共264頁,索書號:T28219-27;(3)《趙尚書遺稿》,稿本,總1冊,共12頁,索書號:T28228;(4)《趙尚書奏議》,稿本為主、兼有檔案原件,總75冊,共7816頁,索書號:T28072-142;(5)《趙爾巽奏稿》,鉛印本,總1冊,索書號:線普長85689;(6)《趙爾巽電稿》,抄本,總1冊,索書號:線普長465257。上述文獻大多以稿本形式存世,探其源流可知,這批遺稿系由合眾圖書館(上海圖書館的前身)同人搜集、整理而得,葉景葵在此過程中出力甚多。
迄今為止,討論合眾圖書館同人征集史料情況的研究成果業已不少,研究趙爾巽及其文獻的成果亦甚夥,但合眾圖書館藏“趙爾巽遺稿”卻鮮為學界重視(本研究為敘述便利,將上海圖書館藏趙爾巽文獻統稱為“趙爾巽遺稿”。當下關注到上海圖書館藏趙爾巽遺稿的研究者甚鮮,管見所及,僅有費志杰多次利用這批材料開展近代軍火貿易相關的研究,參見費志杰:《試析晚清督撫在華洋軍火貿易中的作用》,《中州學刊》2015年第4期;費志杰、邵先軍:《晚清軍品走私及其屢禁不止之緣由》,《軍事歷史研究》2016年第4期;費志杰、馮文杰:《近代西洋軍火運輸來華情形考略》,《近代中國》2022年第2期)。它們究竟從何而來?為何會入藏合眾圖書館?其中收錄的函電情況如何?本文擬從“趙爾巽遺稿”的批校、題跋以及葉景葵、顧廷龍的記述入手,鉤沉1940年代葉景葵等合眾圖書館同人收藏、整理“趙爾巽遺稿”的往事,并嘗試澄清這批文獻的來源情況。
二
合眾圖書館籌備始于1939年,正值日本侵略中國、掠奪中國文化遺產之時,浙江興業銀行董事長、藏書家葉景葵“感于江、浙文物摧毀之烈,謀有以保存之。約張元濟、陳陶遺創設私立圖書館,首出所藏為倡,名曰合眾”(顧廷龍:《葉公揆初行狀》,氏著:《顧廷龍文集》,上海:上??茖W技術文獻出版社,2002年,第542頁)。圖書館同人在抗戰時期廣泛搜集文獻,從戰火中搶救了大量文化典籍。1953年,張元濟、顧廷龍決定將合眾圖書館及其藏書捐獻國家。次年,合眾圖書館改名為上海市歷史文獻圖書館,1958年并入上海圖書館(沈津:《顧廷龍與合眾圖書館》,上海圖書館編:《顧廷龍先生紀念集》,上海:上??茖W技術文獻出版社,2014年,第25-51頁)。故而如今上海圖書館古籍部和近代文獻部的藏書有相當一部分出自合眾圖書館舊藏。
成立之初,合眾圖書館的文獻多來源于同人捐贈。誠如顧廷龍草擬之創辦合眾意見書所言:“為保存固有文化而辦之圖書館,當以專門為范圍,集中力量,成效易著。且葉揆初先生首捐之書及蔣仰卮先生擬捐之書,多屬于人文科學,故可即從此基礎,而建設一專門國學之圖書館,凡新出羽翼國學之圖書附屬之。至近代自然科學書籍及西文書籍則均別存,以清眉目。否則各種書籍兼收并蓄,成普通圖書館,卒至汗漫無歸”(顧廷龍:《張元濟與合眾圖書館》,氏著:《顧廷龍文集》,上海:上??茖W技術文獻出版社,2002年,第556-562頁)。正因此,翻閱館藏目錄便可見張元濟、蔣抑卮、李宣龔、陳叔通、顧頡剛、葉景葵等合眾圖書館同人捐贈的文獻條目。
這些捐贈文獻中包含有大量清末名流的日記稿本、抄本及手札、電報稿,許多是顧廷龍、張元濟、葉景葵等同人從故舊、友朋處征集而來的。較為著名者有《汪康年師友書札》,關于其入藏史,顧廷龍云:“一九四二年秋,合眾圖書館與葉揆初先生先后移入新屋。揆老退居多暇,有時安步當車,訪問附近親友。一日至汪振聲君家,見其檢置資料一大堆,詢其何為?則曰將以廢紙棄去。蓋深恐日本侵略軍隨時闖入搜查,如被發現,必致滋生禍端。揆老隨手檢視,則皆汪穰卿先生師友所貽手札,而經其弟頌谷先生手加整理者”(顧廷龍:《汪康年師友書札跋尾》,氏著:《顧廷龍文集》,第343頁)。其中,“揆老”即葉景葵,字揆初,號卷盦,浙江杭州人。整理汪康年手札的“頌谷先生”為汪康年之弟汪詒年??梢?,《汪康年師友書札》能入藏合眾圖書館,葉景葵搶救保存之功甚大。
類似的案例還有孫寶瑄的《忘山廬日記》。為征集這部文獻,葉景葵出面斡旋,“擬公函顏駿人之夫人,提議歸合眾圖書館保存,因仲玙之子,頗不更事,顏夫人為仲玙胞妹,或有力量可以玉成此事。余到京應試時,與仲玙常往來”。其中“顏駿人”為顏惠慶,“仲玙”為孫寶瑄,葉景葵與孫寶瑄在會試時曾有往來,借著這一層關系,葉景葵著力斡旋收藏《忘山廬日記》,只是最終“仲玙之子堅欲取回《忘山廬日記》,謂將由己手編印,不假他力,因再向商借抄一副,如仍不允,祇好奉還”(葉景葵:《卷盦札記》,葉景葵撰、柳和城編:《葉景葵文集》中冊,上海:上??茖W技術文獻出版社,2016年,第686、701頁)。
與此同時,葉景葵還十分關注親戚故舊的家藏文獻。他在《卷盦書跋》中提到表親吳慶坻、吳士鑒的文稿:“向吳進思借得《補松廬文稿》七冊,《含嘉室文存》四冊?!堆a松稿》為吳子修先生慶坻所著,《含嘉稿》為其子綱齋士鑒所著,皆初稿未經編定者。子修先生為余表母舅,又為啟蒙之師。綱齋為余表兄,長六歲”(葉景葵:《卷盦札記》,葉景葵撰、柳和城編:《葉景葵文集》中冊,第679頁)。獲得吳氏父子的稿本后,葉景葵于1941年將之抄錄,以抄本形式保存(葉景葵編:《杭州葉氏卷盦藏書目錄》卷四,上海合眾圖書館1953年鉛印本,第27-28頁)。同時,葉景葵也很關注其堂叔葉瀚的文獻,在葉瀚手稿《塊余生自紀》封面,葉景葵于1940年題識云:“《塊余生自紀》二卷,先叔浩吾公手稿,侄景葵手裝”,并記錄文獻失而復得的坎坷歷程:“此稿前已檢出,備交雜志社附印。滬西戰時,葵赴漢皋,為女仆撿置篋中,歸來遍索不得,甚為悼惜。今夕檢理故紙,忽然見之,喜出望外,急為裝訂,以待流傳,可以編入家譜也”(柳和城編著:《葉景葵年譜長編》,上海:上海交通大學出版社,2017年,第985頁)。三年后,葉景葵復將葉瀚家藏書籍從杭州運到上海,遺憾的是這批書籍破損嚴重,據聞“杭州浩吾藏書九箱運到,理四箱,霉爛極多,須徐為之”(顧廷龍撰 、李軍、師元光整理:《顧廷龍日記》,北京:中華書局,2022年,第338頁)。上述諸事跡表明,正是因為葉景葵努力發掘、征集文獻,致使合眾圖書館得以收藏、保護大批近代名流的手稿,其努力亦體現在征集“趙爾巽遺稿”一事上。
葉景葵在保存、整理“趙爾巽遺稿”方面出力頗多,只是與偶然發現的《汪康年師友書札》不同,“趙爾巽遺稿”絕大多數來自于葉景葵的收藏或征集。葉景葵自趙爾巽1902年護理山西巡撫時便擔任其幕僚,1905年趙爾巽任盛京將軍、1911年任東三省總督期間,葉景葵亦跟隨其左右。對于這一段經歷,葉景葵在致其鄉試房師薛褧銘的信函中曾道:“受業由晉而湘而京師,皆佐趙次帥幕府。乙巳之歲,次帥奉命渡遼,延調人才,百無一應。受業激于義憤,襆被相從。到奉之時,鋒鏑未已,委辦文案,兼理糧餉”(葉景葵:《致薛褧銘函》,葉景葵撰、柳和城編:《葉景葵文集》下冊,第1304頁)。1927年趙爾巽逝世,葉景葵撰挽聯曰:“生我者父母,知我者鮑叔;下則為河岳,上則為日星”(葉景葵:《葉景葵雜著》,葉景葵撰、柳和城編:《葉景葵文集》上冊,第406頁)。以上諸端可征,長期追隨,襆被相從的葉景葵是趙爾巽的心腹幕僚,兩人甚有知音相逢之感。
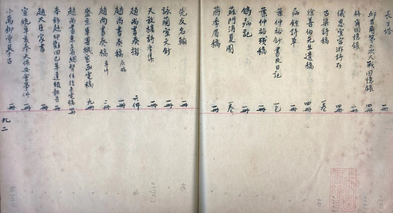
或許正是這一段密切的佐幕經歷致使葉景葵重視收集趙爾巽的私人文獻,在他民國時期的藏書目錄《卷盦藏書目錄·分箱冊》中即記錄了“趙爾巽遺稿”的收藏情況。其中“分箱目第五冊”記載了大量“趙爾巽遺稿”的條目,分別有:《趙尚書奏議》五冊;《趙尚書奏稿第四輯》一冊;《趙尚書奏稿第五輯》卅九冊;《趙尚書奏稿第六輯》一包;《趙爾巽原奏折片》一百零九件;《趙尚書遺稿》一冊;《趙尚書奏折》六件;《趙尚書奏稿(底稿)》一冊;《趙尚書奏稿(專件)》二冊;《盛京軍署機密函電稿》九冊;《趙尚書東三省總督任往來電稿》四冊(葉景葵編:《卷盦藏書目錄·分箱冊》,上海圖書館藏,索書號:線善T29905-10,第410、413、443、485頁)。與當下館藏目錄比對可知,上海圖書館藏《盛京軍署機密函電稿》《趙尚書遺稿》《趙尚書奏議》《趙尚書電稿》四種文獻皆出自葉景葵的收藏。

《卷盦藏書目錄·分箱冊》中所記載的“趙爾巽遺稿”條目
然而,通過葉景葵與趙爾巽之關系以及藏書目錄,僅可推斷合眾圖書館所藏“趙爾巽遺稿”中的一部分文獻來自葉景葵。至于這批遺稿是葉景葵擔任幕僚時期的留存文稿,抑或是葉景葵在趙爾巽過世后刻意征集的成果,如今已不得而知。另外值得注意的一點是,《趙爾巽奏議》在《卷盦藏書目錄·分箱冊》中的保存形態多樣,或被按輯整理、裝訂成冊,或以散件的形態直接裝箱。這種保存形態之所以出現,與《卷盦藏書目錄·分箱冊》編訂時合眾圖書館同人尚未完成對“趙爾巽遺稿”的整理不無關系。
三
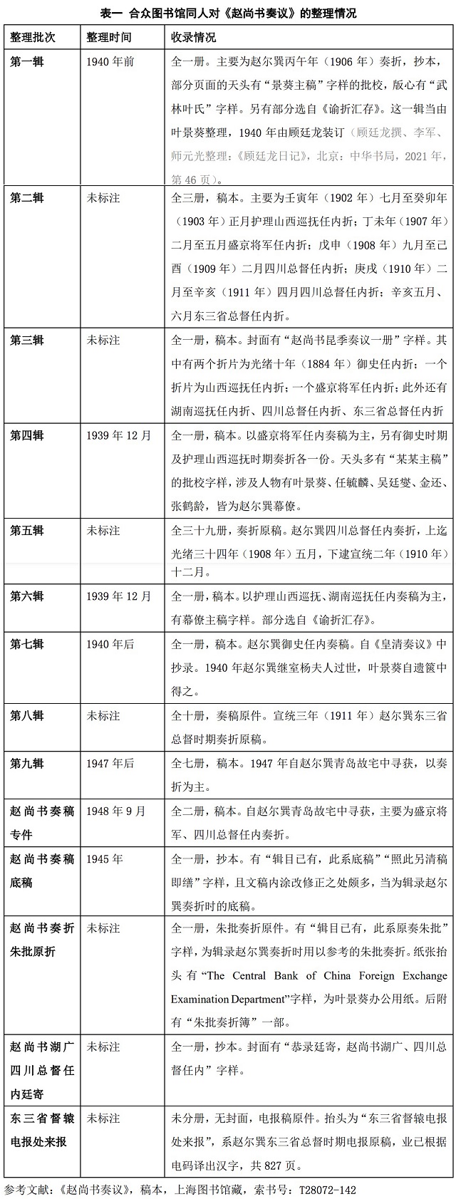
在“趙爾巽遺稿”中,體量最為龐大者為《趙尚書奏議》。因是,葉景葵等合眾圖書館同人先后多次對這批文獻進行整理,其情況見下表:

表一 合眾圖書館同人對《趙尚書奏議》的整理情況

《趙尚書奏議》第一輯書影

《趙尚書奏議》第四輯封面
可以看到,合眾圖書館同人先后九次編輯《趙尚書奏議》,其收錄文獻時段主要從1902年趙氏護理山西巡撫起至1912年結束東三省總督任期止,囊括了他擔任地方督撫的各個階段。值得注意的是,雖然這些文獻統稱為《趙尚書奏議》,其來源卻各有千秋,部分為趙爾巽幕僚草擬的底稿,部分為朱批奏折的原稿,還有一些直接粘貼《諭折匯存》中所收錄的趙爾巽奏折,更多的是合眾圖書館同人謄抄的稿本,甚至還有名為“東三省督轅電報處來報”的電報稿。該電報稿共有827頁,從篇幅推斷,當為《卷盦藏書目錄·分箱冊》中所記錄的四冊《趙尚書東三省總督任往來電稿》,這批文獻可能是在整理、打包、裝箱的過程中被放入《趙尚書奏議》中的。
另外,還有一些《趙尚書奏議》中的文獻由合眾圖書館同人征集而來。例如葉景葵指出《趙尚書御史任內奏議》系趙爾巽擔任御史時親自撰寫,錄自《皇清奏議》,該文本的來源不同于其他奏稿,出自趙氏家屬:“庚辰(1940年),尚書繼室楊夫人逝世,遺篋中獲得此本”(葉景葵:《趙尚書御史任內奏議跋》,葉景葵撰、柳和城編:《葉景葵文集》中冊,第847頁)。而趙氏家屬對《趙尚書奏議》的去向亦頗具影響,趙氏奏議基本整理完畢,準備另行寄存時,尚須“候家屬同意”(葉景葵:《致顧廷龍函》,葉景葵撰、柳和城編:《葉景葵文集》下冊,第1149頁)??箲饎倮?,合眾圖書館同人征集遺稿的工作依舊持續,于1947年在趙氏青島故宅中搜尋到未刊奏折,并將之補入《趙尚書奏議》。
在圖書館同人整理《趙尚書奏議》之初,或許是因為文書體量過于龐大,很快便出現了重復整理、重復收錄的差錯。1939年12月,葉景葵在《趙尚書奏議》稿本第四輯的封面上批注云:“《趙尚書盛京將軍任內奏稿》一冊。第四次輯。附御史折一件、山西護撫折一件。與前三輯有重出者,應重編”(柳和城編著:《葉景葵年譜長編》,上海:上海交通大學出版社,2017年,第960頁)。關于第四輯所收文獻,葉景葵復于1944年再次批注云:“第四輯各折片均已載于第一輯內”(葉景葵:《趙尚書奏議第四次輯錄題識》,葉景葵撰、柳和城編:《葉景葵文集》中冊,第944頁)。上述批注應當是葉景葵在整理趙遺稿時的備忘,提示第四輯主要為“趙尚書盛京將軍任內奏稿”,與第三輯存在內容重復的情況,且第四輯所收折片與第一輯近乎相同。由此一例可以想見,在合眾圖書館同人分批整理《趙尚書奏議》時,各輯所收文獻存在重復的情況,葉景葵在1940年代初即意識到該問題。
在完成對《趙尚書奏議》的初步整理后,葉景葵著手編纂奏議目錄?!逗贾萑~氏卷盦藏書目錄》中曾記有“《趙尚書奏議目錄》一卷,附《趙大臣奏議目錄》一卷,民國杭州葉景葵(揆初)編,民國三十三年手稿本,一冊”(葉景葵編:《杭州葉氏卷盦藏書目錄》,上海合眾圖書館1953年鉛印本,第23頁)的字樣。同時,據《卷盦札記》所述,葉景葵“編《趙尚書奏議目錄》竟,未分卷,附《趙大臣奏議目》一卷。自去秋至今始寫成”(葉景葵著:《卷盦札記》,葉景葵撰、柳和城編:《葉景葵文集》中冊,第718頁),在《目錄》的封面亦上寫有“葉景葵編輯,甲申三月清明寫完”的批注(葉景葵輯:《趙尚書奏議目錄七卷附趙大臣奏議目錄一卷》,1944年稿本,上海圖書館藏,索書號:T03401,封面頁)。結合上述三則信息可知,葉景葵編訂目錄當始于1943年秋,完稿于1944年清明,其中《趙尚書奏議目錄》為趙爾巽奏議目錄,《趙大臣奏議目錄》為乃弟趙爾豐的奏議目錄。
整理《趙尚書奏議》之外,合眾圖書館同人還著力于從其他地方輾轉搜集趙爾巽的文獻,其中《趙爾巽電稿》即為顧廷龍委托燕京大學圖書館代為轉抄的抄本。顧廷龍1940年2月20日日記云:“燕抄《趙尚書電稿》來,計一萬三千字,紙五角,每千字四角,外酬二元”(顧廷龍撰,李軍、師元光整理:《顧廷龍日記》,第52頁。需要注意的是,顧廷龍雖然在日記中稱之為《趙尚書電稿》、《趙爾巽電奏》,但實際上抄本的封面題名為《趙爾巽電稿》)?!把唷闭?,即為燕京大學圖書館,在合眾圖書館與燕京大學圖書館的“館際借還”記錄中亦有:“本館托從彼藏外務部電檔中鈔錄《趙爾巽電奏》一冊。本館代彼鈔補《肅皇外史》二卷、《知希庵集》、《不遠堂集》”(《一個圖書館的發展——從合眾圖書館到上海圖書館》,顧廷龍撰 、李軍、師元光整理:《顧廷龍日記》,第665頁)。上述記錄揭示,合眾圖書館藏《趙爾巽電稿》為抄本,共一萬三千字,由顧廷龍委托燕京大學圖書館輯錄館藏外務部電檔而得。
相較之抄本《趙爾巽電稿》,稿本《趙尚書電稿》多達76卷,分為來電簿和去電簿,下設吏科、禮科、邊務墾務、民政旗務、度支、軍政、法科、農工商、郵傳、交涉等分簿,皆為趙爾巽東三省總督任上的電報稿,且《趙尚書電稿》上并無葉景葵或合眾圖書館的藏書印,亦無合眾圖書館同人整理批注的痕跡(趙爾巽撰:《趙尚書電稿》,上海圖書館藏,索書號:T28143-218),應當與合眾圖書館時期征集、入藏的“趙爾巽遺稿”無關。尚需贅述的是,上海圖書館還藏有一冊鉛印本的《趙爾巽奏稿》,該奏稿凡19頁,僅收有兩份護理山西巡撫任上的奏折,封面有“元和徐麐石識”字樣,無葉景葵或合眾圖書館藏書?。ㄚw爾巽撰:《趙爾巽奏稿》,上海圖書館藏,索書號:85689),與合眾圖書館同人整理的“趙爾巽遺稿”當不屬于同一源流。上述兩類文獻未見諸葉景葵的藏書目錄,亦未見諸上海市歷史文獻圖書館的藏書目錄(上海市歷史文獻圖書館輯:《上海市歷史文獻圖書館藏書目錄》,1957年,上海圖書館藏,索書號:線普420868-79),或于上海圖書館時期征集而得。
除《趙尚書奏議》、《趙尚書電稿》兩類內容龐雜的文獻,合眾圖書館還藏有一份12頁的《趙尚書遺稿》,其內容為詩稿?!哆z稿》介紹云:“既補詩稿匯存刻集,計舊京府中抄來六頁,又刷印一紙,滬抄松月印存題詩一頁”(趙爾巽撰,趙鳳昌輯:《趙尚書遺稿》,上海圖書館藏,索書號:T28228,第2頁)。對于該稿本,葉景葵撰寫題跋介紹其來源:“此趙竹君先生鳳昌所輯趙尚書詩稿,并告余曰:已在遺產中提出白銀二千兩,作付刊之資,托余代辦。余以尚可續有搜輯為詞,收其稿而未領其款。未幾,竹君物故,其子叔雍迄未將款送來,今已作階上囚矣。竹君圖報知己之愿,迄未能實現,可慨也!丙戌十一月揆初記”(葉景葵:《趙尚書遺稿題跋》,葉景葵撰、柳和城編:《葉景葵文集》中冊,第944頁)。這份寫于1946年的題跋道出了趙鳳昌搜集趙爾巽詩稿,計劃刊印的經過。只是因趙鳳昌逝世、其子趙尊岳出任偽職被捕,最終詩稿未克出版,以稿本的形式被保存下來。
四
通過上文對葉景葵等合眾圖書館同人收藏、整理“趙爾巽遺稿”的史事考訂,可以揭示這批文獻的入藏經過、整理情形以及源流情況。上海圖書館藏“趙爾巽遺稿”中的《盛京軍署機密函電稿》《趙尚書遺稿》《趙尚書奏議》《趙尚書電稿》四種文獻最初由趙氏的心腹幕僚葉景葵保存。合眾圖書館籌備期間,作為創始人的葉景葵捐出上述文獻,同人隨即著手整理體量最為龐大的《趙尚書奏議》,前后共整理了九輯,整理時間前后跨越近十年,形成了如今所看到的《趙尚書奏議》的基本形態。不過,如今所見之《趙尚書奏議》并不等同于葉景葵保存的《趙尚書奏議》,合眾圖書館同人在整理的過程中亦致力于發掘、整合新資料,例如第七輯即于1940年從趙爾巽繼室處取得,第九輯及“趙尚書奏稿專件”于1947年從趙氏青島故宅處獲得。除此之外,上海圖書館藏“趙爾巽遺稿”中尚有兩類體量較小的文獻。單卷本的《趙爾巽電稿》由顧廷龍于1940年聯絡燕京大學圖書館抄錄館藏外務部電檔所得?!囤w尚書遺稿》由趙鳳昌輯錄,交由葉景葵保管,原本計劃刊印,卻因趙鳳昌過世、趙尊岳被捕而流產,遂以稿本形式流傳至今。另外,單卷鉛印本《趙爾巽奏稿》和76卷的《趙尚書電稿》雖藏于上海圖書館,但應當不屬于合眾圖書館時期征集、整理的“趙爾巽遺稿”。
(附識:在本文的寫作、修改過程中,筆者蒙東北師范大學歷史文化學院李皓老師、復旦大學歷史學系王思雨同學、浙江大學古籍研究所廉皓晨同學指點、提示良多,特此致謝,文責由筆者自負)。


