第五屆中國出版政府獎獲獎名單發布
7月29日上午,第五屆中國出版政府獎表彰會在北京國二招賓館舉行。會上發布了《國家新聞出版署關于表彰第五屆中國出版政府獎獲獎出版物、出版單位和出版人物的決定》和第五屆中國出版政府獎獲獎名單。
本屆中國出版政府獎評選表彰是在慶祝建黨100周年、邁上全面建設社會主義現代化國家新征程之際,對出版界的一次巡禮和檢閱。
國家新聞出版署關于表彰第五屆中國出版政府獎獲獎出版物、出版單位和出版人物的決定
各省、自治區、直轄市和新疆生產建設兵團新聞出版局,中央和國家機關各部委、各人民團體出版單位主管部門,中央軍委政治工作部宣傳局,中國出版集團有限公司:
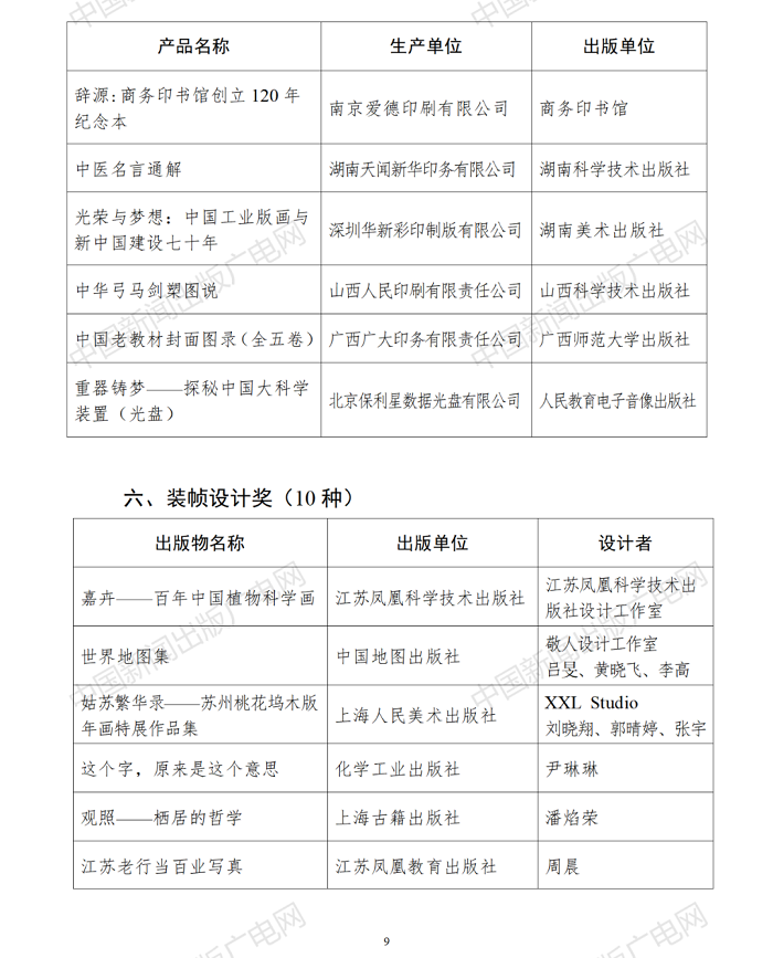
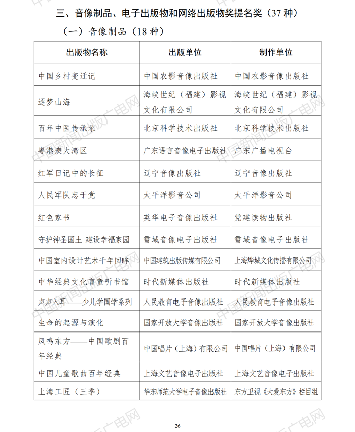
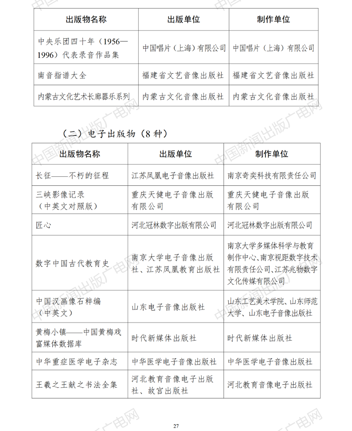
為深入學習宣傳貫徹習近平新時代中國特色社會主義思想,全面落實黨的十九大和十九屆二中、三中、四中、五中全會精神,促進出版業高質量發展,推進社會主義文化強國建設,根據《中國出版政府獎評獎章程》規定,國家新聞出版署組織開展第五屆中國出版政府獎評選表彰活動。經嚴格評選,《習近平談治國理政》(第一、二、三卷)等3種圖書獲榮譽獎,《習近平新時代中國特色社會主義思想學習綱要》等60種圖書獲圖書獎,《中共黨史研究》等20種期刊獲期刊獎,《我們走在大路上》等20種作品獲音像制品、電子出版物和網絡出版物獎,《慶祝中華人民共和國成立70周年盛典圖冊》等10種作品獲印刷復制獎,《嘉卉——百年中國植物科學畫》等10種作品獲裝幀設計獎;人民出版社等50家單位獲先進出版單位獎;高克勤等69名個人獲優秀出版人物獎。此外,237種優秀出版物獲提名獎。
第五屆中國出版政府獎評選表彰是在慶祝建黨100周年、邁上全面建設社會主義現代化國家新征程之際,對出版界的一次巡禮和檢閱。獲獎出版物、出版單位和出版人物堅持正確政治方向、緊扣時代發展脈搏,在傳播黨的創新理論、鞏固壯大主流輿論、滿足人民精神文化需求、提升國家文化軟實力等方面發揮了積極作用,作出了突出貢獻,特予以表彰。
獲獎單位和個人要珍惜榮譽,再接再厲,發揮模范帶頭作用。各地區各部門要以第五屆中國出版政府獎評選表彰為契機,加強組織領導,聚焦重點任務,樹立精品意識,深化改革創新,推動出版業持續繁榮健康發展,更好承擔舉旗幟、聚民心、育新人、興文化、展形象的使命任務,為建設社會主義文化強國、實現中華民族偉大復興的中國夢貢獻力量。
附件:
1. 第五屆中國出版政府獎獲獎名單
2. 第五屆中國出版政府獎提名獎獲獎名單
國家新聞出版署
2021年7月19日

































