“活的”文獻:古典文獻學新探
摘要:在中國古代“治書之學”基礎上發展而來的古典文獻學,是以“治書”方法與技術為核心的工具學科。古典文獻學在為其他學科提供可靠文本與資料的同時,還應充分考慮本學科自身的特點與學術追求。古典文獻學研究的對象應該是文獻本身,而不僅僅是整理文獻的方法與技術。文本性、物質性、歷史性與社會性是文獻最重要的四個性質,古典文獻學應該是對文獻四方面性質的整體研究??v向分析文獻的歷史性,橫向揭示文獻的社會性,將文獻的內部研究與外部研究結合起來,或可嘗試建立一種整體的“活的”文獻研究。
關鍵詞:“活的”文獻 文本性 物質性 歷史性 社會性
中國古典文獻學是以“治書”方法與技術為核心的工具學科。無論是目錄、版本、???,還是文字、音韻、訓詁,主要處理的是文獻“文本”內部的問題。中國古典文獻學的學術目標是通過一系列的方法與手段,去除文獻“文本”中的“訛誤錯亂”,從而建立一個唯一的有秩序的權威文本。作為“治書之學”的古典文獻學較少關注文獻“文本”之外的問題,本文旨在探討文獻所具有的文本性、物質性、歷史性與社會性等多重特性,將文獻研究的“內”與“外”結合起來,如此,或可嘗試建立一種“活的”文獻研究。
一、從“治書之學”到“文獻”之學
“文獻”,像許多學術名詞一樣,意義不明,含混多變?!拔墨I”一詞始見于《論語·八佾》:“夏禮吾能言之,杞不足征也;殷禮吾能言之,宋不足征也。文獻不足故也。足,則吾能征之矣?!编嵭庠唬何募次恼?,獻猶賢人。從所指來看,“文獻”是指口頭資料(賢人)和書面資料(文章),其功能則是“證成古禮”。以“文獻”命名的書籍,首推馬端臨《文獻通考》。馬氏曰:“凡敘事,則本之經史,而參之以歷代會要以及百家傳記之書,信而有證者從之,乖異傳疑者不錄,所謂文也。凡論事,則先取當時臣僚之奏疏,次及近代諸儒之評論,以至名流之燕談,稗官之紀錄,凡一話一言,可以訂典故之得失,證史傳之是非者,則采而錄之,所謂獻也?!薄拔摹比匀皇菚媸妨?,即文章;“獻”指奏疏、評議,仍有賢人之義。當然,馬氏也注重從資料的體制上分類,“文”主要是“敘事”,而“獻”主要是“論事(議論)”。但無論是《論語》還是《文獻通考》,主要關注的還是文獻作為證禮、證史的“史料”作用。換言之,古人眼里的“文獻”,其實就是今天所說的“史料”。
與古人認為“文獻”是證史、證禮的資料相呼應,最初的“文獻學”實指史學?!拔墨I學”一詞始見于梁啟超1920年所撰《清代學術概論》,其文曰:“清代史學極盛于浙,鄞縣萬斯同最稱首出,斯同則宗羲弟子也……以獨立成明史稿;論者謂遷、固后一人而已。其后斯同同縣有全祖望,亦私淑宗羲,言文獻學者宗焉?!绷菏鲜状翁岢觥拔墨I學”,而所舉的文獻學大師乃是萬斯同、全祖望。萬、全二人皆以史學名家,故梁氏所言“文獻學”實指史學。其《中國近三百年學術史》的表述更為明確,“明清之交各大師,大率都重視史學——或廣義的史學,即文獻學。試一閱亭林、梨洲、船山諸家著述目錄,便可以看出這種潮流了”。由此可知,梁氏所倡之“文獻學”,實是史學或廣義的史學。
盡管“文獻學”一詞出現甚晚,其含義也與今日所謂的“文獻學”殊異。然今日文獻學所涉之對象與范圍,即目錄、版本、??钡取爸螘畬W”,則古已有之。此“治書之學”,古稱“校讎”,其源頭學界多追溯至漢代劉向校書。其后以“校讎”名其書、篇者,如鄭樵《通志·校讎略》、章學誠《校讎通義》、杜定友《校讎新義》(1930)、胡樸安、胡道靜《校讎學》(1934)、張舜徽《廣校讎略》(1945)、程千帆、徐有富《校讎廣義》(1991),皆不專指今日之“??薄?,而是包羅一切“治書之學”。胡氏叔侄《校讎學》言:“校讎學者,治書之學也。自其狹義言之,則比勘篇籍文字同異而求其正,謂之讎校,此劉向《別錄》之義也。自其廣義言之,則蒐集圖書、辨別真偽、考訂誤謬、厘次部類,暨于裝潢保存,舉凡一切治書事業,均在校讎學范圍之內?!睆埶椿找嘌裕骸坝纱苏撝?,目錄、板本、???,皆校讎家事也。但舉校讎,自足該之?!背糖Х珓t云:“故自鄭樵而后,治書之學,統被校讎之名?!背滔壬缎W噺V義》,雖以“校讎”名書,而實含目錄、版本、???、典藏四編。由此可知,今日“文獻學”所指的對象與范圍,古代實稱為“校讎學”。那么,又是何時,“文獻學”取代“校讎學”而成為一切“治書之學”的通名呢?
20世紀50年代,王欣夫于復旦大學講授文獻學,提出“文獻學的三位一體”,即目錄、版本、校讎。首次用“文獻學”這一名義統領古來“治書之學”的三大領域?!拔墨I學”也代替“校讎學”成為“治書之學”的統稱。1982年,張舜徽著《中國文獻學》,也放棄了在《廣校讎略》所說“目錄、板本、???,皆校讎家事也。但舉校讎,自足該之”的觀點,轉而以“文獻學”統稱“治書之學”,并云:“我國古代無所謂文獻學,而有從事于研究整理歷史文獻的學者,在過去稱之為校讎學家,所以校讎學無異成了文獻學的別名?!睙o論校讎學是文獻學的別名,還是文獻學是校讎學的別名,然有一事是清楚的:張氏以“文獻學”一詞代替了古來相傳的“校讎學”一名。此后,除目錄、版本、??蓖?,“文獻學”的內容又加入了文字、音韻與訓詁,形成了文獻學的“六藝”。
從以上簡略的歷史回顧可以看出:今日所謂之“文獻學”,其最初之含義乃是史學或史料學,而后與中國古代固有的“治書之學”——“校讎學”相結合而成,“文獻學”奪“校讎學”之名而大行。這一發展過程產生了兩個問題:第一,名實不盡相符。文獻本指史料,不單指書籍,還應包括甲骨、金石等非“書”史料。以文獻學指稱“治書之學”,縮小了文獻學的研究對象。文獻學,顧名思義,應是對“文獻”這一對象的總體研究,而“治書之學”重在“治”,主要指研治文獻“文本”的方法與技術,如此,也縮小了文獻學研究的范圍。第二,影響了文獻學的定位。以文字、音韻、訓詁、目錄、版本、??睘楹诵牡摹爸螘畬W”,其目的乃是提供“正確”的經、史、子、集權威版本,或為歷史研究提供無訛無蕪的資料。文獻學存在的意義似乎只是為其他學科的發展提供相應的資料。而這一學科定位也使“文獻學”的發展局限于類例的總結、方法的改進,在精細化、規范化的同時,也走向固定化、封閉化。
然而,如果承認“文獻學”是一門學科,那么它的學術定位就不應該只是為哲學、文學、宗教、社會的研究提供權威的文本,為歷史研究提供正確的資料,為學術研究提供技術與方法,而應該有自己的學術追求。如果說以往的文獻學是以整理書籍的方法與技術為核心的“治書之學”,那么是否可以建立以研究文獻的性質、特征、功能,生產、流通、消費為中心的“文獻”之學?如果說現在文獻學研究基本上是內向的,那么應該怎樣將文獻與社會、文獻與文化聯系起來,把文獻研究的“內”與“外”結合起來?這就是本文思考的基點。
二、“實質性異文”與“非實質性異文”
與中國傳統“治書之學”相對應,西方古典學、目錄學也有非常悠久的傳統,其學術理念、方法與成果足資參考。西方的文本考證學(Textual Criticism)與我們的??睂W約略相當。西方??睂W是在整理古典文本、《圣經》文本、莎士比亞文本以及近現代作家文本的過程中建立起來的,其??狈椒ń洑v了“折衷法”“譜系法”和“底本法”的演變?!罢壑允叫?钡淖龇ㄊ潜榛姳?,從中選擇出最佳異文”,此法不以某一底本為準的,擇優而從,然而主觀性較強。為避免過多的主觀性,譜系法與底本法隨之產生。譜系法主要依據文本的傳承史、利用對校的方法,通過版本中的“共同訛誤”與“獨特訛誤”來確定版本間的親疏關系。而底本法則多用于作者稿本或第一版存在的情況之下,以遵從原本為主要準則進行???。我國版本學源遠流長,但多側重于版本著錄與鑒定,對版本間的親疏關系及譜系則不太重視。近代以來,由胡適等人的倡導,方始形成用譜系法鑒定版本、??碑愇牡膫鹘y,顯示了中西方版本、??睂W相互影響的價值與意義。
1950年英國目錄學家W.W.格雷格(W.W.Greg)發表了《底本原理》一文,提出“實質性異文”與“非實質性異文”的概念,足可與我國傳統??狈ɑハ喟l明,也可為深入思考如何將文獻研究與文化研究相結合提供啟示。格雷格說:
但是這里我們必須區分兩種異文:一種是重要的,或者我稱之為“實質性”的,即會影響作者的意圖或者其表達實質的文本異文;另一種一般是諸如拼寫、標點、詞形分合等等,主要影響其形式上的呈現,可以看作是次要的,或者我稱之為“非實質的”文本異文。
“實質性異文”是指影響作者意圖、影響表達的異文;而“非實質性異文”則主要是文本在書寫、刻印、流傳過程中由于抄手、刊工等因素形成的異文。茲以禪宗文獻《景德傳燈錄》為例,說明兩種異文的差別及處理方式。
《景德傳燈錄》是北宋真宗朝吳僧道原所作的禪宗燈史,其書集錄自過去7佛,及歷代禪宗諸祖共1701人的傳燈法系。此書的版本約可分為四個系統:以金藏廣勝寺本為代表的中原藏經系統,以東禪寺本為代表的南方藏經系統,元延祐三年(1316)希渭刻本系統,《萬僧問答景德傳燈全錄》系統。通過不同版本間的對校,可以發現大量異文,這其中既有“非實質性異文”,也有“實質性異文”。
其中“非實質性異文”,如:
1.卷2“第二十二祖摩挐羅”,金藏廣勝寺本作:“尊者曰:‘此子于第五劫中,生妙喜國婆羅門家,曾以旃檀施于佛宇,作槌撞鐘,受執聰敏,為眾欽仰?!薄笆軋搪斆簟辟M解,東禪寺本作“受報聰敏”??芍笆軋獭睉鳌笆軋蟆?,“執(執)”與“報(報)”,因形近而誤。
2.卷2“第二十五祖婆舍斯多”,金藏廣勝寺本作:“后六十載,太子得勝即位,復信外道,致難于祖?!薄暗脛佟?,延祐本作“德勝”。此卷下文有“德勝王創浮圖而秘之”句,知金藏本因音近而誤“德”為“得”。
3.卷1“第二祖阿難”,金藏廣勝寺本作:“(阿阇世王)即至毗舍離城,見阿難在常河中流,跏趺而坐?!薄俺:印?,磧砂藏本作“恒河”。恒河為是,金藏本避真宗趙恒之諱而改作“?!?。
4.卷1“馬鳴”,金藏本、東禪寺本有“三昧六神通”句,延祐本作“三昧六通”?!叭亮裢ā弊兂伞叭亮ā?,顯然是文本整齊化的結果?!叭亮裢ā睉咏久婷?。
由以上數例可以看出,“非實質性異文”是在刊刻流傳過程中由于字形、字音等因素形成的異文,對于此類異文,可以利用文字、音韻、避諱等小學知識,判裁其正誤,并最終確定一個正確的異文。而對于下面這些“實質性異文”,則很難用小學的方法抉擇出一個“正確”的文本,如卷6“百丈懷?!闭拢ㄒ姳?)。

文中的“大寂”為百丈懷海之師馬祖道一。從以上對比可以看出:金藏本中馬祖道一門下的“二大士”在東禪寺本中變成了“三大士”,于西堂智藏、百丈懷海之外加入了南泉普愿。而且通過玩月故事,突出表現南泉高邁的見識,“拂袖便去”“獨超物外”,可以說對南泉普愿推崇備至。這樣的異文顯然不是“二”誤作“三”,或“三”誤作“二”的“非實質性異文”,而是影響了文義與表達的“實質性異文”,如“鎮州普化”章(見表2)。

對比以上兩個版本,會發現所述內容雖約略相似,但故事情節、人物行為皆有不同,而且在兩個版本中,鎮州普化對臨濟義玄的評價差異甚大。金藏本所載普化對臨濟之評價乃是“臨濟小廝兒,只具一只眼”?!爸痪咭恢谎邸?,在禪宗語錄中,多指修行有所不達,未臻完善。如《景德傳燈錄》“漳州羅漢宣法大師智依”章:“師上堂曰……不見道:單明自己,不悟目前,此人只具一只眼?!鼻辶恕墩嫘辶硕U師語錄》:“若只單明自己,不了目前,此人亦只具一只眼;若只單了目前,不明自己,此人亦只具一只眼?!庇纱丝芍?,“只具一只眼”是指或只了自心,或僅知外物,賓主未能圓成一味,物我未能打成一片的狀態。既然如此,則金藏本所謂“河陽新附子,木塔老人禪。臨濟小廝兒,只具一只眼”,正謂:河陽之禪如新歸附之子,稍顯怯懦;木塔之禪如年老之人,已涉絮叨。臨濟之禪,也知賓不知主,知我不知物,未為極則。說明普化對三人之禪法,皆有“不肯”,評價都有所保留。而東禪寺本則將“只具一只眼”改為“卻具一只眼”,則普化所說“河陽新婦子,木塔老婆禪。臨濟小廝兒,卻具一只眼”,則要重新解釋:河陽之禪怯懦,木塔之禪絮叨,唯有臨濟義玄,只眼獨具,深入化境。雖是一字之改,意義則徑庭大別,云泥立判。普化之語由“不肯”臨濟,變為欲揚先抑,以河陽、木塔禪法之不完善、不成熟,反襯臨濟禪法之高妙。
綜觀上述兩例可以發現,“實質性異文”的問題顯然不能在文本內部得以說明。只有將文獻研究與文化研究結合起來,將視角從文本內部轉向文本之外,轉向文本產生的思想文化環境之中,才能對此類異文作出分析與闡釋。
那么,東禪寺本何以要改變金藏本的文本呢?首先來看東禪寺本這兩段異文涉及的人物。第一段異文中,東禪寺本在“二大士”之外加入了南泉普愿,并對南泉極為推崇;第二段異文,則通過改變普化對臨濟的評價,突出臨濟義玄的水平和造詣。南泉普愿為趙州從諗之師,臨濟義玄為臨濟宗的開創者。從諗開法于趙州,臨濟弘禪于鎮州、魏州,時間上前后相繼,地域上也非常接近。正因如此,臨濟一派對趙州從諗至為推崇。順此思路,可以推測東禪寺本這兩段推崇南泉普愿、臨濟義玄的異文,極有可能與臨濟一派的主張有關。經查,此兩段異文果然來自代表臨濟傳統的燈史、李遵勗所撰《天圣廣燈錄》。
東禪寺本何以要用《天圣廣燈錄》中對南泉普愿、臨濟義玄的記載代替金藏本《景德傳燈錄》中的記載呢?通過考證發現,東禪寺本《景德傳燈錄》的刊刻者紹登為臨濟宗僧人。其師承圖見圖1。

眾所周知,《寶林傳》之后的禪宗燈史如《續寶林傳》《澄心堂錄》《祖堂集》《景德傳燈錄》皆為青原行思一派,特別是雪峰系僧人所撰寫。宋代初年,北方趙州系、臨濟宗南下,與由南而北的雪峰系法眼、云門宗相會于東都汴梁。雪峰系長期以來注重禪宗語錄、燈史的搜集整理與禪宗系譜的編訂。在這一相遇中,趙州、臨濟系必然要面對雪峰系悠久的敘事傳統。而在雪峰系燈史敘事中,趙州、臨濟的地位并不是那么突出,這一狀況對于趙州、臨濟系的進一步弘傳顯然是不利的。然而雪峰系的燈史傳統經過道原《景德傳燈錄》的編訂,及宋真宗的敕賜入藏,顯然已具有了某種權威的意義,對此進行全盤改造勢必十分困難。故而代表臨濟系的李遵勗在編輯《天圣廣燈錄》時一方面吸收了流傳于北地臨濟化區域的禪宗故事,一方面對流傳于雪峰系化區域的故事加以改造,以彰顯北方禪者如臨濟、趙州地位??倍|禪寺本《景德傳燈錄》的紹登正為臨濟宗僧人,故其據《天圣廣燈錄》對《景德傳燈錄》文本進行改造也就十分符合情理了。
通過《景德傳燈錄》的具體例證可以看出:在文本的對校中會出現兩種異文,“實質性異文”和“非實質性異文”。此兩類異文普遍存在于??睂嵺`中,但對兩類異文的處理與關注,中西方存在著比較大的差異。我國由于進入印刷時代較早,保存的抄本、寫本相對較少,所以異文中“非實質性異文”所占比重較大,而在處理“非實質性異文”方面積累了豐富的經驗與技術,借助于文字學、音韻學、訓詁學等小學的知識,大量的“非實質性異文”可以得到解決。然而,由于印本時代典籍的整齊化過程,大量的“實質性異文”已被消除,多數典籍文本趨于整齊,可以說很長的時間內,“實質性異文”并沒有受到傳統??睂W的足夠關注。20世紀以來,簡牘、帛書、敦煌文書、黑水城文獻、日本古抄本等文獻的陸續發現,使我們得以重見抄本時代的典籍文獻,也使我們知道,典籍整齊化之前存在著大量的“實質性異文”。而這些“實質性異文”既不能從典籍內部通過小學的方法得以解決,也無法全部抉擇出最佳文本,定于一尊。只有將文化環境、意識形態、權力機制考慮進去,才能解釋這些異文產生的機制,對這些異文進行合理的闡釋。也就是說,對于“非實質性異文”可以運用文字、音韻、訓詁等小學的方法,通過“準確性”考證,最終校正錯謬,整理出一個“正確”的文本。而對于“實質性異文”,則需要綜合運用考據學的方法,進行“真實性”考證,對異文產生的文化環境、意識形態及權力機制進行分析,弄清異文產生的機制。對于此類異文,或許最終無法決定異文的正誤,進言之,這些異文本身其實并無“正誤”之分,而只是不同知識譜系中的形成物。對于“非實質性異文”,可以通過校正錯誤得到正解;而對于“實質性異文”,只能通過對比作出解釋?!胺菍嵸|性異文”的處理實際上是對文本權威性、純潔性、唯一性的追求;“實質性異文”的處理則是對文本歷史性、流動性、復雜性作出的分析與描述(見表3)。而要發現、解決文本歷史性、復雜性的問題,則需借助于文本的考古。

三、作為文物的文獻
“實質性異文”的存在顯示了文獻本身的歷史性與復雜性,文獻在特定的歷史中形成,屬于自己的歷史時期。由于文獻本身并不是均質的、透明的,我們并不能毫不費力地通過它們看到“真實”的過去。因此,在透過文獻了解歷史之前,必須研究歷史文獻本身的“歷史性”。應當把文獻看作歷史遺留下來的“文物”,而不是將文獻的記載或信息當作“歷史”本身。如果說歷史是通過痕跡來認識過去的話,那么文獻與文物一樣,只是我們重建過去事實所依據的“痕跡”,而不能理所當然地將文獻記載的信息當作歷史本身。
既然如此,應當怎樣“歷史”地運用文獻并重回歷史本身,便成為一個不得不面對的問題。也許將文獻當作文物,可以一定程度上消解這種緊張與不安。當把文獻看作文物的時候,即使是文獻本身所傳達的信息是不準確的、不真實的,但文獻文本的結構、風格,文獻本身的物質形態仍然是真實的,仍然是屬于它產生的那個歷史時期的。正如同一件瓷器,盡管它上面描繪了一個超現實的場景或人物,但瓷器本身還是真實的,還是屬于它的時代的,我們不會因為它上面那個超現實的場景或人物,而否定瓷器本身的真實性。史嘉柏(David Schaberg)在評論《劍橋中國古代史》時言及對甲骨文的處理,頗具啟發意義:
盡管事實上所有的甲骨文都跟歷史事件有關,但是甲骨文受占卜功能局限這一常規做法與現代史學家對史料的需求很不一致。比如說,絕對日期和占卜商王的名字幾乎不見于甲骨文,甲骨文中所提及的事件,諸如求雨、戰役和疾病等等,無法拼接在一起成為連貫的敘事。因此盡管甲骨文確實留有跟真實事件有關的書面痕跡,史學家在處理這些文字的時候應該采用近似于考古學家采用的程式。也就是說,甲骨文的內容一定要在物質層面來處理,就像處理龜殼或甲骨本身,它的大小、形狀、文字氣質、以及上面的卜紋一樣。甲骨文只是某一歷史時期的特定產物,本身并非史料,屬于卓絕的文本性文物。
“文本性文物”這一名詞,正好說出文獻的兩個性質:文本性與物質性。文獻既是“傳遞過去信息”的一個文本,同時也是“包含著過去信息”的一件文物。由于過分重視、強調文獻的文本性,所以當文獻的文本信息被證明有問題時,我們就毫不猶豫、堅定而斷然地否定了它的歷史價值。然而,當我們將文獻作為“文本性文物”時,就可以一定程度上減少對文本信息真偽的依賴,轉而研究這個信息的結構、這個文獻的物質性,包括它的載體、它存在的“歷史地層”、它的風格,進而從“物質性”的角度去發掘其歷史價值。
同時,將文獻看作“文本性文物”的另外一個意義是可以借用考古學的方法來研究文獻,將文獻作為文物來處理。在以往的研究中,有些學者已經嘗試將考古學方法引入文獻的研究中來。
(一)標準器與文本的斷代、辨偽
“創造出一種不求助于文字記載的年代學方法,是考古學與古物學的分水嶺”,為沒有文字記載的材料斷代,不僅是考古學與古物學的分水嶺,也是考古學與其他學科相區別的重要標志。為實現這一目標,考古學發展出兩種最基本的方法:即類型學與地層學。通過一個有確定年代的器物去推斷相同類型器物的年代,是類型學的重要功用。而這個有確切年代并可用來確定同一類型器物年代的代表型器物,被稱為“標準器”。同理,假如可以確定一篇文獻的時代,我們也可以將其視作“標準文本”來推斷與其相似文本的年代。
例如,早期禪宗語錄基本都經過宋代人的整理,因此,這些語錄中既包含比較原始的材料,也多有后期的改動,這種混雜性的特點,使得如何運用這些材料成為禪宗研究的難題之一。賈晉華在研究唐代禪宗語錄的過程中,曾提出參考考古學“標準器”的觀念建立文本考古的“標準文本”。賈氏認為,有關中唐至五代的禪文獻真偽相混,層層累積,研究這一時期禪宗發展,首要任務是將原始的或相對可靠的、大致可系年的禪文獻與后來修飾增補的層面逐一剝離區別開來。除了依賴于可靠并可以大致系年的文獻史料外,“在考古學中,學者們將一些已經系年的青銅器作為‘標準器’,用來決定其他器皿的時代。由于宗密是馬祖直接弟子的較年輕的同代人,他的著作正好可以作為‘標準文本’,用來判斷屬于馬祖及其弟子的文本的日期和可靠性?!弊髡弑銍L試將宗密的作品作為“標準文本”來判定馬祖及其弟子文本的日期和可靠性。
受考古學“標準器”斷代方法啟發認定的“標準文本”,對于無明確年代的文本進行斷代與辨偽雖然目前還存在不少問題,比如標準文本如何確定?是否語言風格、語言習慣一致的文本就可以斷定為同一相對時代的產物?這些問題相比于器物的斷代來說可能有更多的不確定性與復雜性,但“標準文本”的提出為解決那些無法斷代或層累的文本來說,仍然不失為一個值得關注和嘗試的方向。
(二)操作鏈與文獻、文本的生產
“操作鏈”是考古學家在研究石器過程中提出的概念,形成于20世紀80年代的法國。操作鏈關注的是整個石器的生產過程,包含打制方法和加工,也包括了原料采辦、使用、廢棄,其目標不僅僅是描述器物,而是“復原(通過復制品)并解釋形成考古材料的行為過程”。如果說類型分析是一種靜態描述,操作鏈則是一種動態的考察;如果說類型學的研究對象是器物本身,操作鏈的研究對象則是動態的“生產過程”。操作鏈將過去的靜態描述轉向動態的過程分析,可以說“操作鏈的方法不只是一個重建古代技術的途徑,它可以讓我們從現在發現的靜態遺存回到動態的古代過程,因此開拓出一系列重要的考古學與人類學問題”。操作鏈這一概念雖然是在石器研究中提出的,但已經被用于更為廣泛的考古材料與議題,比如陶器、金屬、紡織品、動植物考古、工藝的專業化分工等領域。
操作鏈概念對文獻、文本研究的啟示在于:過去我們注重不同文類對于史料價值的影響,但對不同文類的寫作與制作過程關注不多。如果說文類體式相當于考古學中的類型學的話,操作鏈的概念則讓我們更加關注這些文類或文本是如何被生產制作出來的,生產有哪些環節,這些環節又會對文本本身產生怎樣的影響?
有鑒于此,茲以僧人塔銘為例說明文本生產過程對文本的影響。塔銘是嵌刻于塔上或埋藏于塔中,記載僧尼、居士生平的文獻。塔銘的制作要經歷一系列的程序:比如先由弟子或熟悉的人提供記載傳主一生詳情的行狀,然后邀請名人高士根據行狀來撰寫塔銘文本,塔銘文本撰成后由書家謄抄文本或書丹,最后由刻工將文本刊刻于石上,以上的一系列程序便形成塔銘文本生產的“操作鏈”(見圖2)。而在此過程中,傳主生平信息與形象也會發生相應的變化。

為說明問題,現以宋代末年《五燈會元》的作者大川普濟塔銘的生產制作為例,分析塔銘生產過程中,傳主生平信息的變化。普濟于寶祐元年(1253)示寂,4年之后由物初大觀撰寫行狀,54年之后的大德十一年(1307),由其法侄祖訚根據物初大觀的《行狀》撰寫了塔銘。塔銘由元代著名書法家趙孟頫書寫,并最終上石。非常幸運的是:普濟的行狀、趙孟頫書寫的塔銘原本以及上石之后的拓片都保留下來,為了解塔銘撰作、書寫,最后上石的過程提供了寶貴的資料。
首先來看,從行狀到塔銘普濟的生平信息發生了哪些變化?通過對比發現,除了文本形式(如行狀只敘不銘,而塔銘則有敘有銘)、語言表達不同之外,有些史實也發生了變化(見表4)。

第1條中,行狀言:“年十九,依香林院文憲師薙染……既又負笈赤城,染指性具之理?!彼^“性具”,即一性之中具善惡,一性之中具十界,一性之中具三千,為天臺宗之根本教理。則行狀所言“既又負笈赤城,染指性具之理”,是說普濟又前往天臺山,學習天臺宗之教法。而塔銘改為“究阿笈摩于天臺”,阿笈摩,梵語āgama,舊譯“阿含”,在中國佛教語境中,“阿笈摩”乃小乘教法的代稱。如《景德傳燈錄》卷6《禪門規式》:“百丈大智禪師,以禪宗肇自少室,至曹溪以來,多居律寺。雖別院,然于說法住持,未合規度,故常爾介懷。乃曰:‘祖之道欲誕布化元,冀來際不泯者,豈當與諸部阿笈摩教為隨行耶?’”下有注文曰:“舊梵語‘阿含’,新云‘阿笈摩’,即小乘教也?!庇纱丝梢?,行狀言普濟年十九曾往天臺山修習天臺學說,而塔銘則言其往天臺習“小乘教”?!端憽穼⑻炫_宗視為小乘教顯然與事實不符,這一用詞變化實際上潛藏著作者的褒貶之意。
第2條,普濟臨終,告誡弟子不得厚葬,火葬之后投骨江中。行狀言:“諸徒欲遵治命水葬,前資尹趙公特捐金幣,命建塔焉?!薄百Y尹”,是指帶資政殿大學士、學士知臨安府。據《咸淳臨安志》載:趙與于淳祐元年(1241)至十二年知臨安府,并于淳祐八年,除資政殿學士。而普濟之主持凈慈寺、靈隱寺亦在淳祐年間,時間與職銜皆相合,故此處之“資尹趙公”即趙與。另據《大川普濟禪師語錄》載:普濟“遷凈慈,則京尹趙大資敷奏”??芍?,普濟之住持凈慈寺,亦為趙與舉薦。趙與(?—1260),字德淵,太祖十世孫,嘉定十三年(1220)進士,《宋史》有傳。由此可知,行狀明言普濟弟子雖欲依師遺囑水葬,而趙與不肯,捐資建塔。塔銘則言:“諸徒欲遵治命水葬。京尹不可,施財建塔于寺西麓”,略去了“趙公”之名諱,僅以一抽象的“京尹”代替。塔銘為何不言趙氏之名諱?原因可能有二:第一,建塔非普濟之初衷,趙氏建塔雖出于好意,然而卻違背了普濟“勿厚勿侈,勿襲末流”之遺愿。第二,考慮到塔銘作于元代大德十一年,而與為趙宋宗室,處此易代之際,略去趙氏名諱也是可以理解的。從以上兩條例證可以看出,行狀變為塔銘之后,不僅文體、語言等發生了變化,而且所述事實也發生了相應的變化,有些事實被有意或無意地忽略了。
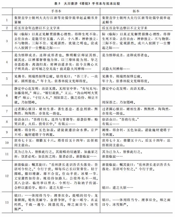
普濟塔銘的典型性在于:除了行狀之外,趙孟頫手書本塔銘及塔銘的拓本皆存世。從塔銘的制作過程可知,趙氏手書墨跡本代表了塔銘上石前的狀態,而塔銘拓本則代表塔銘上石后的狀態。依于常理,兩者應大致不差。然而兩相對比,仍有很大的差異。趙孟頫手書本《靈隱大川濟禪師塔銘》現藏上海博物館,卷子裝,寬34.4厘米,長40.9厘米。190行,每行14—15字。塔銘拓本154行,每行9—10字。兩者對比,共有13處不同,拓本比手書本少了312字之多(見表5)。

從表5可以看出,手書本與拓本除一處用字差異外(“達磨”與“達摩”),其他12處,皆是拓本對手書本進行了減省。其中,有些減省并不影響基本的事實,但有些則造成了事實的變化。如第6條,拓本不僅減省了無用凈全與普濟的公案問答,而且刪去凈全“強之給侍,師讓不就”一句?!皬娭o侍”,是凈全強行讓普濟做他的侍者,這本是凈全對普濟的器重,然而這樣的“器重”并非普濟所愿,故“讓”而“不就”。這一具體生動的事件一方面凸顯出普濟性格的剛強,同時,也表現了其謙讓的一面。減省之后,不但不能看出普濟的性格,就連普濟何以離開,并“如峰”的原因也變得不清楚了。再如第8、9條,手書本記載了普濟臨終遺言:“送終與常僧等,毋襲俗弊,貽笑識者?;鸷?,投骨江中?!币约啊爸T徒欲遵治命水葬。京尹不可,施財建塔于寺西麓”,表現了普濟不以生死為事的高懷。而拓本不僅刪除了普濟的遺言,而且將手書本中“諸徒欲遵治命水葬。京尹不可,施財建塔于寺西麓”改為“諸徒施財建塔于寺西麓”,施財建塔之人由“京尹”變成了普濟的弟子,明顯違背了原來的事實。
通過對普濟塔銘制作過程的構擬與重建,可以看出,不僅從行狀到塔銘,普濟的生平信息發生了改變,而且塔銘文本在上石前與上石后也發生了相當程度的變化。如為普濟建塔事,行狀不僅記載了普濟遺囑不準厚葬,而且記載了“資尹趙公”違背普濟遺言建塔;在手書本塔銘中,“資尹趙公”這位趙宋宗室被有意無意地忽略了;而最終上石后,不但普濟不準厚葬的遺囑被刊落了,“資尹趙公”出資建塔之事也亡失了,留下來的卻是“諸徒施財建塔于寺西麓”這一記述。假如我們不曾見過普濟的行狀,也不曾見過趙孟頫的手書墨跡,我們所知的事實就是:普濟的弟子為其師建造了靈塔。這一記述與事實相差甚遠,顯示了歷史事件(作為事件的歷史)與歷史記載(作為敘述的歷史)之間的差異、矛盾與張力。
以上以大川普濟為例重建了塔銘制作的“操作鏈”,從行狀撰寫到塔銘上石,這中間經歷了諸多的環節與程序,這些環節和程序會在塔銘最終的文本和物質形態中留下“痕跡”。如果我們不了解塔銘的制作過程,就不能充分利用這些“痕跡”重建歷史事實,甚至會被這些“痕跡”誤導,得出有悖于事實的結論。比如,日本學者長島孝行曾著《宗教的真實與建構:禪宗宗派文獻的考察》一書,此書力證慧能、神會南宗為后世所建構。在此書第1章,作者集中證明神會對慧能并不了解,神會與慧能的師承關系乃后世建構的結果。作者所用的資料是王維依神會之請而撰作的《能禪師碑》。長島認為,在此碑中,王維對慧能的生卒年及祖籍郡望都未能提供準確的信息,說明神會、王維對慧能的了解非常有限,神會與慧能的師徒關系值得懷疑。檢《能禪師碑》,王維對慧能祖籍郡望的記載是:“禪師俗姓盧氏,某郡某縣人也”,對其卒年之記載是“某月日,遷神于曹溪”。粗看起來,確如長島所言,王維對慧能郡望與卒年確實并不了解。然而,我們知道,塔銘或碑志是在行狀基礎上撰寫的,行狀多是亡者的親屬或弟子所寫,行狀作者對亡者比較了解;而塔銘、碑志則多假手能文的名人,有時,名人對亡者并不熟悉。為避免錯誤,撰銘者常將一些具體的信息,如生卒年、家鄉郡望空下,待書寫或上石時再行補充。此種現象在王維的碑志文章中大量存在,如《故右豹韜衛長史賜丹州刺史任君神道碑》:“君諱某,字某?!薄稕F陽郡太守王公夫人安喜縣君成氏墓志銘》:“夫人字某,某郡人也?!呵镂迨?,以某載月日薨于長安平康里之私第,某月日祔于咸陽洪瀆原之先塋?!薄豆げ織钌袝蛉速浱し蛉司┱淄跏夏怪俱憽罚骸胺蛉酥M某……以某年月日,奄歸大寂于長興里之私第?!庇纱丝梢?,在撰寫墓志與碑銘之時,將一些非常具體的信息暫時空下,等待書寫或上石時再行填補實是碑志生產中一種常見的現象,由此并不能直接判斷撰作者與亡者,特別是請托者與亡者之間關系的親疏。故而,長島僅依王維《能禪師碑》中未能對慧能郡望、生卒年提供詳細的信息這一現象,推論神會對慧能的了解不多,其實是非常危險的。
綜上所述,“操作鏈”的概念雖然是考古學家研究石器時提出的,事實上,一切文化產品(物質文化、思想文化與制度文化)都有一個生產的過程。我們常?;蚨鄶登闆r下看到的只是文化產品的最終形態,然而在這個最終形態之前,還存在著一系列的加工程序與階段性產品。文獻的生產創作同樣要經歷一系列的程序與過程,對這個過程了解得越清晰,對文獻的理解便能越深入。通過文獻遺存和階段性產品,可以重建文獻的生產過程,但重建的目的并不僅是建立一個最終的文本,而是以實證的方式,重建寫作過程的“事件鏈條”,并在此基礎上,更好地理解文獻本身的價值,更好地理解歷史文獻的“歷史性”。
四、文獻的社會功能
中國傳統文獻學的問題意識主要源于“文獻本身”,關注之焦點集中于以下兩端:一為文獻(特別是書籍)特征外貌之描述,二為文本的辨偽、校訂與勘誤。對文獻與社會、文化之間的互動關系則關注不多。特定的政治、文化、社會環境如何影響、制約文獻的生成、再生產,而文獻發揮了什么樣的社會、文化功能,這些功能又是如何發揮的?此類問題,始終不是中國古典文獻學關注的重心。在重視文本校訂、文獻形態描述的基礎上,發掘文獻的社會功能,將文獻研究與社會、文化研究相結合,是將文獻學與其他學科相聯結的重要途徑。
(一)接受與認同
文獻若欲發揮其社會功能,必然要從“私的文本”轉化為“公的文本”,實現其社會化。因此,文獻被閱讀、接受的程度越高,說明其社會價值與影響越大。禪宗歷史上兩部重要的燈史《祖堂集》與《景德傳燈錄》,或可為文獻社會功能的實現提供一個例證?!蹲嫣眉肪幱営谀咸票4笫辏?52),凡20卷,作者為泉州招慶寺靜、筠二僧。此書編成后不久,即告失傳,歷代藏經未見收錄。直至1912年,日本學者關野貞、小野玄妙等方于韓國慶尚道陜川郡伽耶山海印寺發現開雕于高麗高宗三十二年(1245)的《祖堂集》完本。由于《祖堂集》成書早于《景德傳燈錄》,又是久佚新出的文獻,重新發現之后,即引起各國學者的重視,從語言文字、禪宗歷史諸多方面對其進行了深入的研究,成果繁多,甚至有重復研究之嫌。周裕鍇認為:“‘《祖堂集》熱’在引領研究走向精深的同時,也可能會帶來低層次研究的重復擁塞。所以,我們應警惕禪語研究中《祖堂集》‘話語霸權’的陷阱?!倍毒暗聜鳠翡洝穭t因為是傳世文獻,關注者寥寥。研究者對《祖堂集》的關注和對《景德傳燈錄》的忽視,正顯示出中國古典文獻學更加重視文本的可靠性,認為資料的年代越久越重要。然而,若從文獻的社會性角度觀察,則可以發現不同的圖景?!蹲嫣眉烦蓵蟛痪眉锤尕?,歷代目錄記載甚少,也鮮有人提及引用。而《景德傳燈錄》則經道原上進、楊億等人校訂,最終被敕賜編入大藏,成為宋代“五燈”(《景德傳燈錄》《天圣廣燈錄》《建中靖國續燈錄》《聯燈會要》《嘉泰普燈錄》)之首,無論是對教界、禪門、學界都產生了重要的影響。在文人詩歌中,“讀《傳燈》”幾成參禪之同義語,后世續作、抄集、閱讀、刊刻《景德傳燈錄》者代不乏人?!毒暗聜鳠翡洝凡粌H為中土僧侶、士人所參究閱讀,且對東亞禪宗影響深遠?!毒暗聜鳠翡洝烦蓵蟛痪?,即由入宋巡禮僧攜歸日本,其后多次翻印重刊,甚至出現了多種訓注本與傳抄本。在朝鮮半島,此書更受前所未有之重視,高麗恭愍王時代,曹溪宗龍谷覺云曾于宮中講授此書。
職是之故,當我們跳出“作為史料的燈史”這一觀念、跳出單純對文本的關注,從燈史本身出發,從更為廣闊的文化視角去觀察,也許會更清楚地發現《景德傳燈錄》的意義。從一定意義上說,禪宗不同宗系的形成實際是地理因素與教法特點相互結合的產物,具有明顯的地域特點。唐代自安史之亂后,中央權力下降,地方藩鎮勢大,成枝強本弱、尾大不掉的政治局面。而禪宗則在各地地方官與割據政府的支持下蓬勃發展起來。隨著宋王朝的建立,國家走向統一,禪宗欲在新國家的文化版圖中與儒、道分庭抗禮,與天臺、華嚴一爭高下,必須突破地域限制走向一體化,而道原《景德傳燈錄》的撰作無疑正是這一發展趨勢的產物。正是通過《景德傳燈錄》的撰寫,禪宗將本門精英的事跡昭彰于天下,將分散的宗派結為一體,從而產生了強大的吸納與統攝的力量。
福爾克(T. Griffith Foulk)認為,禪宗其實并非一個組織性的實體,而是一個“想象的共同體”。而燈史在這個共同體的構建中起了非常大的作用。福爾克言:“如果把禪宗系譜看成是一個聯系過去與現代的連續統一體,那么歷史性特征沿著近代的傳記向更古的圣傳流動,而神圣性則沿著相反的方向流動。在宋代,每當一部新的禪史出版,大多數新增的傳記是那些可能仍被活著的人記憶的祖師。這些近代祖師傳記中直接和真實的氣息給了系譜中那些更為古老的祖師傳記以歷史的真實感,同時,近代祖師的傳記也從自己的先輩那里獲得了神圣性與合法性?!笨梢哉f燈史是禪宗聯結傳統與當世的紐帶,在燈史中,當世的禪者找到了自己在傳統中的位置,而傳統也因為當世禪者的加入而獲得了生命?,F世與傳統在互相證明中獲得了統一性,當世的禪者也因與傳統的聯系而獲得心靈的安頓與認同。共同的祖師、共同的生活與開悟經歷、師徒間不間斷的傳授形成了“禪宗”這一共同體認同的基礎。而記載祖師言教與師資傳承的燈史,特別是國家承認的第一部燈史——《景德傳燈錄》無疑在禪宗的認同中發揮了重要的作用。
特定的政治、經濟、社會因素制約、形塑著文獻、書籍的生產,反過來,文獻、書籍也對政治、社會、文化形成反形塑,二者處于相互形塑的辯證互動之中。學界對政治、社會、文化影響文獻、書籍生產的關注較多,比如正統觀念、意識形態、典禮儀式,甚或信息溝通方式對文獻、書籍生產的影響都已進入研究者的視野。而對于文獻、典籍對政治、社會反形塑的關注,則方興未艾,尚有非常大的開拓空間。比如鄧小南對《周易·家人卦》影響宋代女性行為的研究、劉靜貞對《論語》“三年無改于父之道”與宋代太皇太后“以母改子”的研究、程章燦對南京詩影響南京地理景觀形成的研究,皆可為文獻影響、形塑政治和社會現實提供典型例證。
(二)作為實踐的閱讀
文獻社會功能的實現,并非一種抽象的活動,而是必須借助于“歷史上”“真實”讀者的閱讀。只有經過閱讀這一社會化過程,書籍才能由作者的“一己之私”轉變為“天下公器”。通過閱讀這一具體的實踐活動,方能更好地理解書籍對社會、文化、思想、觀念的影響。
作為一種知識吸納與生產的方式,閱讀的改變常與學術、思想的變化相表里。新的閱讀對象、閱讀策略與方式,會引發學術、思想的變化;反過來,新的學術、思想以及奉行此學術、思想的共同體,又成為推動、強化新的閱讀方式的力量。二者互相作用,互相形塑。從此意義上說,學術、思想共同體也是共享閱讀對象、閱讀策略與方式的閱讀共同體。如中唐以后形成的新儒學(道學、理學),其閱讀對象的變化,比如四書的升格、“新五經”的形成,前人論之詳矣。與閱讀對象變化相聯系是中唐以后,特別是宋代儒者在漢唐訓詁、章句基礎上,發展出一種“舍傳從經”“涵泳白文”的閱讀新方式。韓愈《寄盧仝》所描述的“春秋三傳束高閣,獨抱遺經究終始”,正是這種新閱讀方式的形象再現。處漢唐之后的宋人,在批判佛老、反對訓詁、改革文章基礎上建立了“復歸原典”“探求義理”的新儒學。復歸原典,就需要擺落漢唐以來的訓詁章句而直接閱讀“白文”;而求得古圣先賢的“義理”“血脈”與“精神”,則需要依靠三復其言、平和優游的“涵泳”。正因如此,“涵泳白文”就成為新儒學于訓詁字義、分章析句之外發展出來的新的閱讀方式?!昂景孜摹北澈蟮膶W術理念便是超越漢唐人對圣典解釋的壟斷,直接與三代先賢圣王進行對話。
從中唐開始,“舍傳從經”“疑傳”“疑經”,士人在打破舊的閱讀秩序與方式上高歌猛進,如孫復所言:“專主王弼、韓康伯之說,而求于大《易》,吾未見其能盡于大《易》者也;專守左氏、公羊、谷梁、杜預、何休、范寧之說,而求于《春秋》,吾未見其能盡于《春秋》者也;專守毛萇、鄭康成之說而求于《詩》,吾未見其能盡于《詩》者也;專守孔安國之說而求于《書》,吾未見其能盡于《書》者也?!奔热弧皾h魏而下,諸儒紛然四出,爭為批注,俾我六經之旨益亂”,那么返歸六經“原本”,重新體味“原典”的“真精神”,就成為必然的學術選擇。
在宋人閱讀秩序與閱讀方式的建立中,將“涵泳白文”固定、提升為一種新的閱讀方式,首推朱熹。朱子言:“大凡人讀書,且當虛心一意,將正文熟讀,不可便立見解?!庇衷唬骸绊毷菍⒈疚氖熳x,字字咀嚼教有味。若有理會不得處,深思之;又不得,然后卻將注解看,方有意味?!痹谥熳涌磥?,涵泳讀熟“正文”“本文”,是參讀注解的前提功夫,若“正文”“本文”不能理解,方求之于注解。而朱子論讀《詩》,更是推崇涵泳白文,“某舊時讀《詩》,也只先去看許多注解,少間卻被惑亂。后來讀至半了,都只將《詩》來諷誦至四五十遍,已漸漸得《詩》之意;卻去看注解,便覺減了五分以上工夫,更從而諷誦四五十過,則胸中判然也”?!昂景孜摹?,最終之目的乃是體貼經文之結構、義理與“血脈”,朱子言:“讀書,須看他文勢語脈?!薄叭艨础洞髮W》,則當且??础洞髮W》……逐字逐句,一一推窮,逐章反覆,通看本章血脈;全篇反覆,通看一篇次第”。正是通過對“白文”“本文”的優游涵泳,讀者才能貫通經本之次第,體貼經文之“血脈”,體會經文之精神,最終使經文“皆若出于吾之口”,“使其意皆若出于吾之心”。朱子弟子陳淳論及讀《中庸》之法,也言“學者且須涵泳子思本文爛熟”,正是繼承朱子“涵泳白文”的傳統。綜上所述,宋人在超越漢唐舊注的基礎上,建立了“涵泳白文”閱讀方式。如果說,超越漢唐舊注,是破;那么,“涵泳白文”就是立,正是在破立之間,宋人更新了自己的閱讀方式。
至明末清初,“涵泳白文”作為一種方法遺產,被學者吸收,并與“體認傳注”一起,形成先體貼漢唐舊注,后涵泳白文的讀經方式。如曾王孫在《申飭學政文·正文體》中言及作文之法時言:“果能體認傳注,涵泳白文,以己之真精神見圣賢之真面目,則揮灑如意,自成佳構?!?便將“體認傳注”與“涵泳白文”作為相輔相成的兩種讀經方式。鄭虎文《訓士八則》也言:“子弟先從事于漢唐注疏,次及宋以后諸儒之書,博學而詳說之,然后以自己靈明,將《四書》白文深思靜悟,折衷諸說,而歸于至當?!视软毢景孜囊?,如是則理得其真矣?!苯F代學者劉宗向與弟子談及讀經,言:“初步究訓詁大略(勿溺),二步究名賢義說(防偽),三步涵泳白文。學術人品文章之高,皆在涵泳白文四字之內?!?劉宗向:《與羅生書慎書》,最終將訓詁字詞、尋繹義理與涵泳白文三者結合起來,形成了系統完整的讀經之法。綜上所述,由宋人創造的“涵泳白文”,與漢、唐章句、訓詁皆進入清人的閱讀體系,成為清人閱讀過程的一個步驟。歷史進程中的一種方式最終演化成后人學術方法體系中的一個環節,顯示了歷史與邏輯的統一。
(三)作為“禮物”與“象征”的文獻
閱讀雖然是文獻實現社會價值的主要途徑,但絕非唯一途徑,許多文獻并非僅通過閱讀而產生社會功能。在中國古代,文獻還有“交際”與“象征”的功能。書籍、金石拓本常作為禮物在朋友之間傳遞,成為一種重要的交際物品;同時,一些重要的文獻也常常作為知識與權威的象征,發揮著社會符號的功能。茲以宋代御書、御筆為例,來說明皇帝如何利用這些文獻來實現君臣之間關系的溝通,又是如何利用這些文獻將國家與君主的權威公示于四海。
御筆、御書是指皇帝親撰或親書的文獻。宋世右文,兩宋諸帝皆勤于撰作,常將御書、御筆頒賜于臣工士子、州府縣學、寺廟道觀。通過御書、御筆的頒賜,一方面,實現了皇帝與臣工的互動;另一方面也將皇帝的權威頒于四海。在宋代,皇帝將御書、御集頒賜于臣工士子,臣工士子則會將御書刻石,并制成拓本上進。如沈該《繳進御筆獎諭石刻劄子》:“臣伏蒙圣慈以臣投進《易小傳》,特降御筆獎諭……臣謹以所賜御筆刊之堅珉,拜手稽首為之記,以自托于不朽。裝背成軸繳進,伏乞睿覽?!鄙蛟撟鳌兑仔鳌?,高宗御筆賜序,沈氏刻于“堅珉”,再將拓本裝背成軸上進,完成君臣間文獻的傳遞。再如李綱《進道君皇帝御書碑本奏狀》:“臣近于福州舊寄居處取到道君太上皇帝御書碑石兩段,及元打下碑本四十八張,已褾背一軸,用匣復封全,謹差人赍赴通進司投進,伏望圣慈特降睿旨宣取?!睆埦V《投進恩賜御書墨本劄子》:“臣昨準告除資政殿學士、知婺州。陛辭之日,伏蒙圣慈特降中使赍御書一封,賜臣通犀帶一條……臣叨蒙光寵,欲以傳示不朽,輒將所賜御書摹勒上石,謹以墨本裝成卷軸,昧死投進?!被实垲C賜、臣子刻石、制作拓本、上進拓本,御書、御筆以皇帝手書的形式傳遞于臣子,臣子又以刻石形式將皇帝御書、御筆寶藏,同時,將石刻拓本再進呈于皇帝。從皇帝頒賜始,以進呈皇帝終,從而完成君臣之間的一連串互動,加深了君臣情感的交流。
除作為君臣之間溝通情感的“禮物”之外,御書、御集還是皇權當然的象征。而頒賜于寺觀的御書、御集,尤其能體現這一特征。佛教傳入之后,始終處于與中國文化、世俗王權的互動之中。佛教在發展過程中,逐漸與中國文化交融互攝,從而實現中國化。佛教寺院由“化外之地”逐漸演變為“祝圣之所”,佛教徒也漸從“方外之賓”轉化為編戶齊民,佛教對國家、君主的認同日趨強烈。宋代頒賜于寺院的御書、御集無疑是國家、君主權威的象征,而佛教徒為寶藏御書、御集而興建的御書樓閣,正是佛教對國家、君主認同的重要標志。
據劉摯《南岳御書閣記》載:“至真宗始聚其書,詔儒臣章別次弟,著定為一百二十卷,刻之金石,副在有司。又以分藏于天下之名山,凡道觀佛寺,往往得被其賜。每歲推恩,度其守藏之學者一人?!闭f明至遲在真宗朝,宋廷即有意識地向名山寺觀頒賜御集,并設專人保藏。而全國之名山名寺興建御書樓之記載,也時時見于文獻。
御書樓之興建與引入,改變了宋代寺院的結構,也造就了諸多的文化景觀。宋代寺院在唐代發展的基礎上,形成了“三門雄峙、兩廡翼展、雙閣對峙、前殿后堂、后閣隆聳、方丈殿后”等比較穩定的形制。而御書樓的興建與引入,無疑會引起寺院建筑結構的變化。宋代寺院結構的典型形態是前有三門,三門內左右二樓,右為經樓,左為鐘樓,即所謂“雙閣對峙”是也。經樓寶藏佛教經典大藏經,鐘樓則懸掛銅鐘。御書樓進入佛教寺院之后,常會取代經樓的位置,形成御書樓與鐘樓對峙的格局。余靖《潮州開元寺重修大殿記》載:“又為二樓:一儲本朝累賜太宗睿烈皇帝御書、真宗章圣皇帝及今皇帝御制;一縣洪鐘,而對峙之?!奔词怯鶗鴺侨〈亟洏侵?。御書樓取代藏經樓無疑是極具象征意義的事件:這一現象標示著作為皇權王令的皇帝撰作具有與佛祖言教同樣重要的位置,說明在佛教寺院中,王權與教權具有同等甚至更為重要的地位。僧徒既是釋迦的信徒,同時也是為國家皇權所庇護的編戶齊民。佛教僧人對御書閣興建的熱情,也體現宋代佛教徒對國家、皇權的認同。
另一方面,御書樓作為皇權寵賜的象征,一般都建造得高大雄偉,給游歷者以深刻的印象,反過來,也加強了國家與君主的權威。陳鵬《御書閣記》言“遂州通泉寺”:“入其門,兩邊之廡繚然以深,至其上方,其大屋峞然而尤高,是為御書閣。其下為堂庭,可容百人,柱皆連抱。三人者相與激賞失聲曰:偉哉是剎!”從游歷者的贊嘆中,頗可見出通泉寺御書閣的偉觀。另外,寺院的御書、御書樓對邊地民族的安撫與認同也起到重要的作用。如宋神宗元豐七年(1084)四月,“廣南西路經略司言:已自融口通開石門溪洞路,欲與新路側創僧寺,化諭蠻人,乞給度僧牒五道,及降御書,歲度僧一人,從之”?!盎I蠻人”,正彰顯了作為國家、皇權象征的御書、御筆的重要作用。
從宋代御書、御集的例子可以看出,文獻并非僅通過閱讀產生其社會功能。作為“禮物”,文獻書籍在不同的人群中交流,從而實現了情感溝通與信息傳遞的雙重功能。而頒賜于佛教寺院的御書,以及由此而興建的高大壯觀的御書樓,不僅改變了寺院的建筑結構,成為寺院的重要景觀,同時,以宏偉雄深的形象象征了無所不在的皇權。這種作為“禮物”與“象征”的文獻,無疑也是中國傳統中另一個值得關注的話題。
結語
通過以上的探討,大致可得出以下結論:
1.“治書之學”與“文獻”之學:中國古代即有“治書之學”,舊稱“校讎”,其對象是“書”,其重心在“治”,是在整理書籍,特別是刻本書籍基礎上,通過歸納法抽繹出的一套方法與規則。文獻學提出之初,其義為“史學”,重在史料背后的“歷史”。20世紀50年代,文獻學奪校讎學之名而大行,文獻學遂成為“治書之學”的通稱。1985年國家標準局批準發布的GB4894—85《情報與文獻工作詞匯——基本術語》言:“文獻是記錄有知識的一切載體?!睂⑽墨I看作知識與載體的結合,頗能體現文獻的特點。文獻具有文本性、物質性、歷史性與社會性。所謂“文本性”就是文獻作為“語言形式”所傳遞的信息、所表達的意義。所謂“物質性”,就是文獻有賴以存在的物質形式與載體。所謂“歷史性”是指文獻的知識、物質形式都是在特定的歷史中形成的,都是通過一定的程序“生產”出來的。文獻形成于一定的歷史語境之中,文獻的形成過程也是歷史的。而在這一過程中,作者、印刷者、流通者、讀者、使用者都參與了文獻的生產與再生產,作為一種力量制約著文獻的生產過程與最終樣貌。從這個意義上說,文本性、物質性、歷史性與社會性是文獻最重要的四個性質,而“文獻學”正應該是對文獻四個性質的整體研究。
2.刻本時代與非實質性異文:相對于西方世界,我國進入刻印本時代比較早??逃”九c抄、寫本相比,具有更大的穩定性。張涌泉言:“與刻本相比,寫本更多的是個人行為……抄寫的格式千人千面,沒有定式,即便是傳抄古書,人們在傳抄過程中,也可以根據當時抄書的慣例和抄手自己的理解加以改造,從而使古書的內容、用詞、用字、抄寫格式等都會或多或少發生一些變化,都會帶上時代和抄者個人的烙印?!闭f明抄本具有更大的流動性特征,每一次抄寫都可能會加入抄寫者個人的理解與認識,無論是知識還是載體都可能發生相應的變化。因此,在抄本中,影響文義的實質性異文就比刻印本多。我國“治書”實踐的對象主要是刻印本,故而處理非實質性異文的方法較多,而處理實質性異文的經驗較少。加強對實質性異文的研究,并歸納抽繹相應的方法,就是文獻學研究的一個重要任務。
3.文獻的“內”與“外”:相對于“文本性”,文獻的“物質性”可以算作是“外”,而相對于歷史性與社會性,文獻的物質性又是“內”,內與外并非絕對的存在,而是在相互比較中成立的。從??睂嵺`來講,非實質性異文是可以在文本之內加以解決的,而實質性異文則需要借助于文本之外的政治、文化、社會的分析而得以闡明。文獻的知識與載體在歷史中生成,在社會中存在,知識與載體的演化變遷,無不與歷史、社會緊密相聯。特定的政治、經濟、社會因素制約、形塑著文獻、書籍的生產,反過來,文獻、書籍也對政治、社會、文化形成反形塑,二者處于相互形塑的辯證互動之中。因此,只有把文獻的“內”與“外”結合起來,才能對文獻做出更為全面的把握。
4.文獻的多重社會功能:閱讀是文獻與人群發生聯系的中介活動,是文獻實現其社會功能最重要的途徑。作為一種實踐活動,閱讀同樣是一種歷史性的活動。讀物、讀者、閱讀規則、閱讀策略都會隨歷史的發展而演化,閱讀的變化也會導致認知與思想方式的變化,成為學術新變的誘因。文獻較書籍包羅范圍更廣,實現社會功能的形式也更為多樣,文獻可以是交流溝通的禮物,也可以是知識與權威的象征物,其功能的實現并不僅靠狹義的“閱讀”。


